洗发水沐浴露护发素化妆品加工定制oem

可颜化妆品

Hotline

136 3229 4859

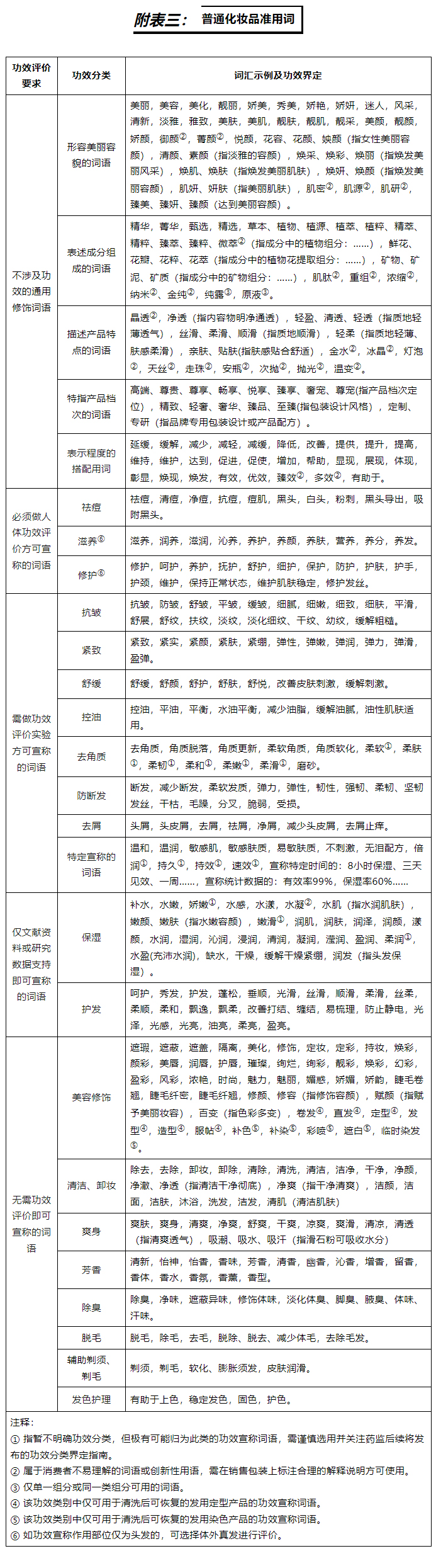
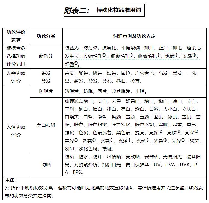
化妆品准用词及禁用词词库_广州可颜化妆品

化妆品准用词及禁用词词库






以上仅供参考

广州可颜化妆品关于化妆品准用词及禁用词词库,化妆品功效词禁用,化妆品违规词,化妆品夸大功效词

顶部 客服 联系 扫描 底部
联系我们关闭

公司名称:可颜化妆品

联系人:龚生

电 话:136 3229 4859

手 机:136 3229 4859

邮 箱:sroget@keyanhzp.com

地 址:广州市从化区经济开发区高技术产业园荔香路55号

用手机扫描二维码关闭
二维码